오픈소스잡 교육멤버 포트폴리오 주제는 '여기어때'와 같은 숙박예약시스템 입니다.
세미프로젝트 입니다.


여기어때를 모티브로 한 '오늘어때'라는 숙박예약 시스템

프로젝트 소개란 역할분담, 흐름도, 테이블구조, 구현화면, 총평

박OO님은 메인화면을 만들었고 전체PM(Project Manager) 팀장역할을 했습니다
김OO님은 팀원으로써 객식예약화면을 만들었습니다.
오픈소스잡 멤버 배OO님은 회원가입, 관리자화면, 테이블설계를 담당 했습니다

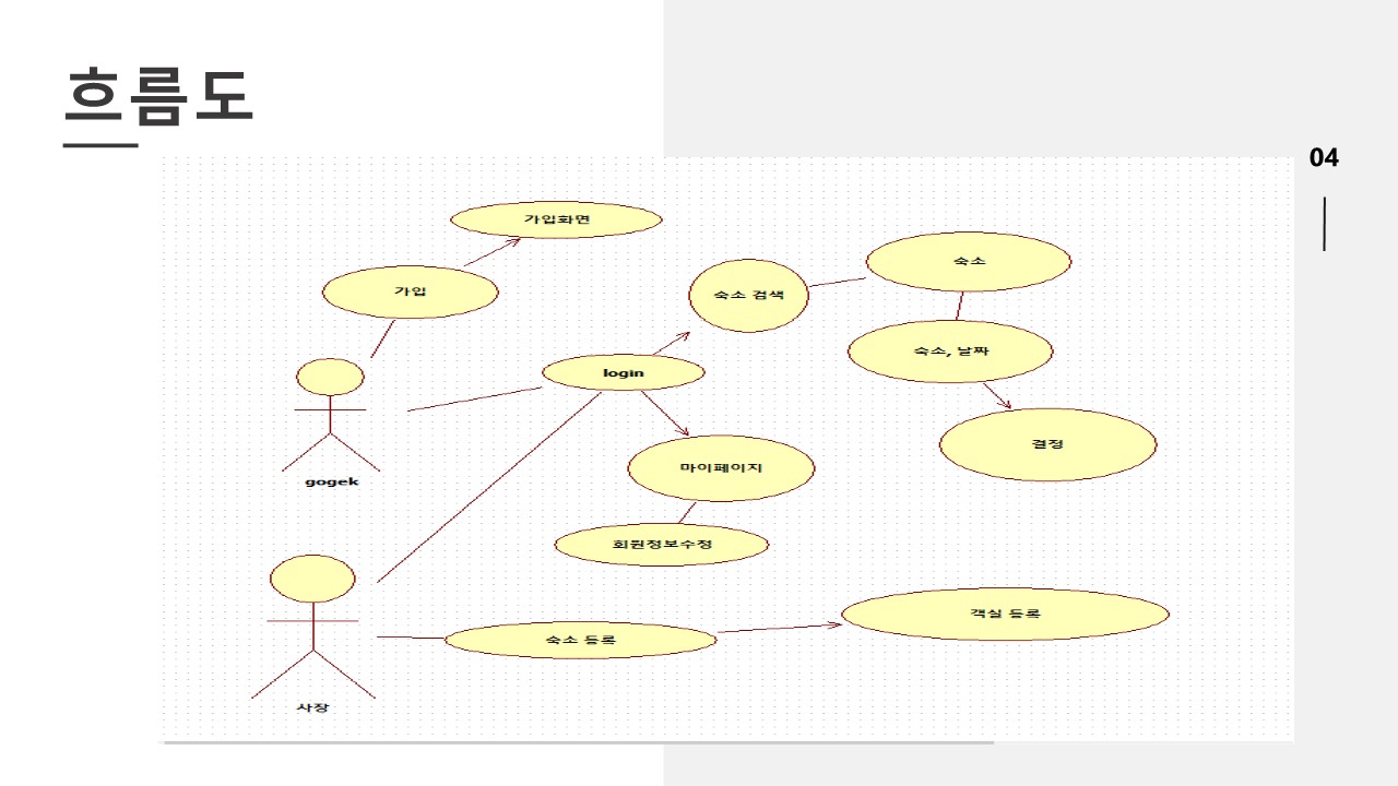
gogek(고객) : 회원가입 - 로그인 - 숙소검색 - 숙소예약
사장님 입장(관리자) : 회원관리, 숙소 및 객실등록

ERD(Entity-Relationship Diagram)
DB(데이터베이스) 내의 개체들과 그들 간의 관계를 그래픽으로 나타낸 도식입니다.
소프트웨어개발과 DB설계에서 널리 사용되며, DB구조를 시각화하고 조직화하는 데 도움을 줍니다

고객(User)가 인터넷창에서 '오늘어때'라고 하는 홈페이지를 들어갔을 때 보는 첫 페이지, 즉 메인페이지 입니다.

고객이 여행기간동안 묵을 숙소명, 숙소정보, 숙소가격을 나타내는 정보페이지 입니다.

숙소를 정한 후 웹상에서 회원정보(이름, ID, PW, 연락처)를 입력하여 예약을 잡을 수 있는 기능이 포함된 페이지

IT를 모르는 숙소관리자가 관리자화면에 로그인 후 예약정보를 남긴 회원정보를 확인하고 관리(수정, 제거)할 수 있는 관리자(Admin)페이지 입니다.

회원관리뿐만 아니라 숙소관리도 할 수 있는 기능

숙소가 추가되거나 숙소정보가 변경이 되었을 때 추가 및 수정할 수 있는 숙소관리페이지 입니다.

교육진행 동안 진행된 첫 번재 팀프로젝트 이니 만큼 서로 소통이 잘 안되었던 부분이 아쉬었던 부분이었습니다.
그 만큼 팀프로젝트에서 의사소통이 실무 못지 않게 중요하다는 것을 알고있다. 이점을 채용담당자에게 어필하는것이 중요합니다.

정부지원 실무교육과정의 핵심은 배운만큼 프로젝트에 적용해서 구현하고 포트폴리오(문서)화 하는 것입니다
IT기업 채용담당자는 포트폴리오에서의 본인역할과 기능에 대해 구체적으로 묻습니다.
'프로젝트 포트폴리오' 카테고리의 다른 글
| 오픈소스잡 포트폴리오_기업 그룹웨어 프로젝트Ⅰ (0) | 2023.05.12 |
|---|---|
| 오픈소스잡 포트폴리오_계절이미지 to 음악재생 프로젝트 (0) | 2023.05.06 |
| 오픈소스잡 포트폴리오_졸음운전 체크 (0) | 2023.05.06 |
| 오픈소스잡 포트폴리오_창고관리시스템 (0) | 2023.05.06 |
| 오픈소스잡 포트폴리오_영화ㆍ드라마커뮤니티 사이트 (0) | 2023.05.03 |